『トピックス』の情報一覧
令和8年度賃借料等減額申請書のご案内(※該当者のみ)
2026年1月5日(月)掲載
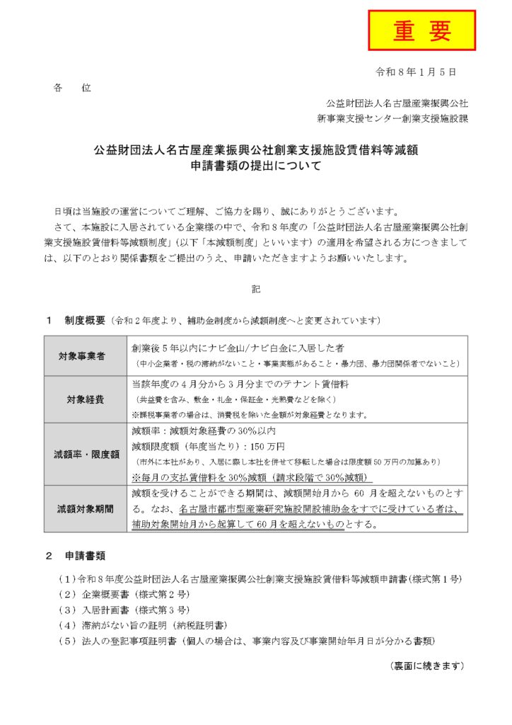
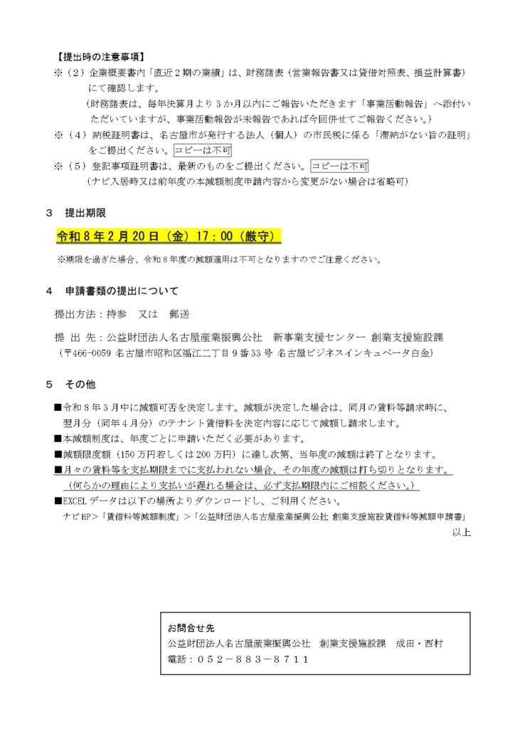
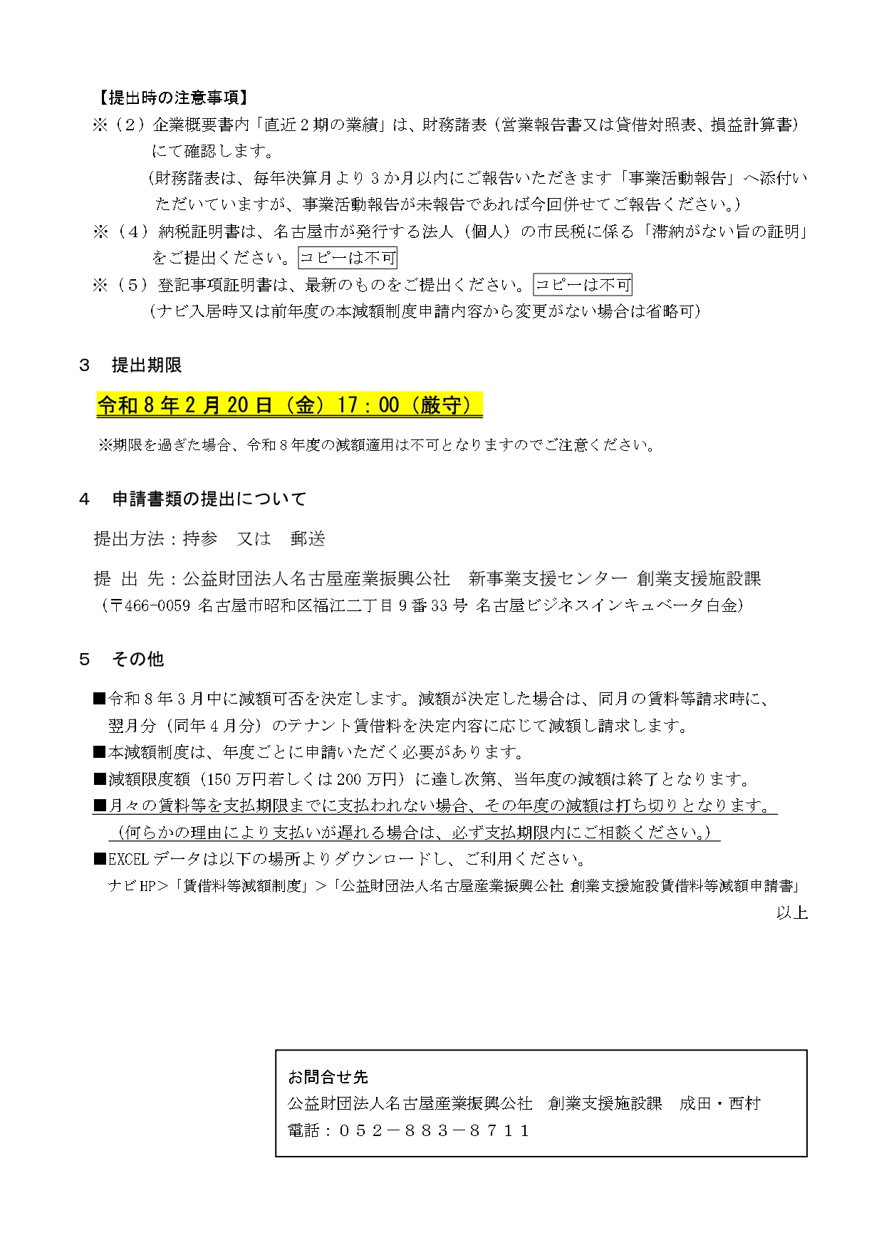
【令和8年度賃借料等減額申請書のご案内】
以下より必要書類をダウンロードの上ご利用ください。
申請書
賃借料等減額申請書書式(様式1~3号)【Word】
記載例
賃借料等減額申請書書式(様式1~3号 記入例)【PDF】
事業活動報告
事業活動報告【Microsoft365 Forms】
※決算報告書は、フォーム内上部のリンクよりアップロード願います。
通知文
公益財団法人名古屋産業振興公社創業支援施設賃借料等減額申請書類の提出について【PDF】
提出期限 令和8年2月20日(金) 17:00厳守
※対象の方には別途ご案内いたします。
入居者募集 令和7年12月審査スケジュール(メインルーム及び創業ルーム)
2025年10月27日(月)掲載
ナビ金山/白金の入居審査スケジュール(令和7年12月分)が決定しました。
スケジュール
| 事項 | 日程 | 備考 |
| 申込書類提出期限 | 令和7年12月4日(木) | 修正等いただく可能性があるため、申込書類についてはできる限り早めに提出をお願いします。 |
| 入居審査面接 | 12月18日(木)午後 場所:ナビ白金 大会議室 (名古屋市昭和区福江二丁目9番33号) |
外部有識者による15分程度の面接審査です。 主に申込書の記載内容についてお聞きします。 |
| 入居審査結果通知 | 12月23日(火) | メールにてご一報差し上げます。 |
| 入居手続き | 入居審査結果通知以降、随時 | |
| 入居 | 令和8年1月下旬以降 ※1月下旬入居希望の場合、入居審査結果通知後、速やかに必要書類をご用意いただく必要があります。 |
入居審査後、3か月以内に入居いただく必要があります。 |
備考
- 申込後、当施設のインキュベーションマネージャーより事業計画等についてヒアリングを行います。(対面又はオンラインでの面談による)
- お申込み順の先着で、希望される居室を仮押さえいたします。
申込書様式
ダウンロードはこちらから
→【入居前必要書類(入居審査)】に掲載しております。
申込書の提出方法
メールにてご提出ください。【提出先:nabi@nipc.or.jp】
必要な添付書類についても、PDFデータ等でご提出ください。確認後、原本提出が必要な書類はご郵送又はご持参いただきます。
募集要領
お問合せ先
名古屋市昭和区福江二丁目9番33号
(公財)名古屋産業振興公社 新事業支援センター 創業支援施設課
TEL:052-883-8711 FAX:052-882-0566 E-mail: nabi@nipc.or.jp
入居者募集 令和7年9月審査スケジュール(メインルーム及び創業ルーム)
2025年8月5日(火)掲載
ナビ金山/白金の入居審査スケジュール(令和7年9月分)が決定しました。
スケジュール
| 事項 | 日程 | 備考 |
| 申込書類提出期限 | 令和7年8月28日(木) | 修正等いただく可能性があるため、申込書類についてはできる限り早めに提出をお願いします。 |
| 入居審査面接 | 9月11日(木)午前 場所:ナビ白金 大会議室 (名古屋市昭和区福江二丁目9番33号) |
外部有識者による15分程度の面接審査です。 主に申込書の記載内容についてお聞きします。 |
| 入居審査結果通知 | 9月16日(火) | メールにてご一報差し上げます。 |
| 入居手続き | 入居審査結果通知以降、随時 | |
| 入居 | 10月中旬以降 ※10月中旬入居希望の場合、入居審査結果通知後、速やかに必要書類をご用意いただく必要があります。 |
入居審査後、3か月以内に入居いただく必要があります。 |
備考
- 申込後、当施設のインキュベーションマネージャーより事業計画等についてヒアリングを行います。(対面又はオンラインでの面談による)
- お申込み順の先着で、希望される居室を仮押さえいたします。
申込書様式
ダウンロードはこちらから
→【入居前必要書類(入居審査)】に掲載しております。
申込書の提出方法
メールにてご提出ください。【提出先:nabi@nipc.or.jp】
必要な添付書類についても、PDFデータ等でご提出ください。確認後、原本提出が必要な書類はご郵送又はご持参いただきます。
募集要領
お問合せ先
名古屋市昭和区福江二丁目9番33号
(公財)名古屋産業振興公社 新事業支援センター 創業支援施設課
TEL:052-883-8711 FAX:052-882-0566 E-mail: nabi@nipc.or.jp
入居者募集 令和7年6月審査スケジュール(メインルーム及び創業ルーム)
2025年5月27日(火)掲載
ナビ金山/白金の入居審査スケジュール(令和7年6月分)が決定しました。
スケジュール
| 事項 | 日程 | 備考 |
| 申込書類提出期限 | 6月12日(木) | 修正等いただく可能性があるため、申込書類についてはできる限り早めに提出をお願いします。 |
| 入居審査面接 | 6月26日(木)午後 場所:ナビ白金 大会議室 (住所:名古屋市昭和区福江二丁目9番33号) |
外部有識者による15分程度の面接審査です。 主に、申請書に記載いただいた内容についてお聞きします。 |
| 入居審査結果通知 | 7月1日(火) | メールにてご一報差し上げます。 |
| 入居手続き | 入居審査結果通知以降、随時 | |
| 入居 | 7月下旬以降 ※7月下旬入居希望の場合、入居審査結果通知後、速やかに必要書類をご用意いただく必要があります。 |
入居審査後、3か月以内に入居いただく必要があります。 |
備考
- 申込後、当施設のインキュベーションマネージャーより事業計画等についてヒアリングを行います。(対面での面談、又はオンラインでの面談による)
- お申込み順に、先着で希望される居室を仮押さえいたします。
申込書様式
ダウンロードはこちらから
→【入居前必要書類(入居審査)】に掲載しております。
申込書の提出方法
メールにてご提出ください。【提出先:nabi@nipc.or.jp】
必要な添付書類についても、PDFデータ等でご提出ください。確認後、原本提出が必要な書類をご郵送又はご持参いただきます。
募集要領
お問合せ先
名古屋市昭和区福江二丁目9番33号
(公財)名古屋産業振興公社 新事業支援センター 創業支援施設課
TEL:052-883-8711 FAX:052-882-0566 E-mail: nabi@nipc.or.jp
入居者募集 令和7年2月審査スケジュール(メインルーム及び創業ルーム)
2025年2月5日(水)掲載
ナビ金山/白金の入居審査スケジュール(令和7年2月分)が決まりました。
スケジュール
| 事項 | 日程 | 備考 |
| 申込書類提出期限 | 2月13日(木) | 修正等いただく可能性があるため、申込書類についてはできる限り早めに提出をお願いします。 |
| 入居審査面接 | 2月27日(木)午前 場所:ナビ白金大会議室 (住所:名古屋市昭和区福江二丁目9番33号) |
外部有識者による15分程度の面接審査です。 主に、申請書に記載いただいた内容についてお聞きします。 |
| 入居審査結果通知 | 3月4日(火) | メールでご一報差し上げます。 |
| 入居手続き | 入居審査結果通知以降、随時 | |
| 入居 | 4月上旬以降 ※9月下旬入居希望の場合、入居審査結果通知後、速やかに必要書類をご用意いただく必要があります。 |
入居審査後、3カ月以内に入居いただく必要があります。 |
備考
- 申込後、当施設のインキュベーションマネージャーより事業計画等についてヒアリングをさせていただきます。(対面での面談、又はオンラインでの面談による)
- お申込いただいた方から、先着で入居希望する部屋を仮押さえすることが可能です。
申込書様式
ダウンロードはこちらから
→【入居前必要書類(入居審査)】に掲載しております。
申込書の提出方法
メールにてご提出ください。【提出先:nabi@nipc.or.jp】
必要な添付書類についても、PDFデータ等でご提出ください。確認後、原本提出が必要な書類をご郵送又はご持参いただきます。
募集要領
【問合先】
名古屋市昭和区福江二丁目9番33号
(公財)名古屋産業振興公社 新事業支援センター 創業支援施設課
<TEL> 052-883-8711 <FAX> 052-882-0566 <e-mail> nabi@nipc.or.jp
【令和7年度賃借料等減額申請書ダウンロードのご案内 (※該当者のみ)】
2025年1月6日(月)掲載
【令和7年度賃借料等減額申請書ダウンロードのご案内】
以下より必要書類をダウンロードしてください。
【申請書】
賃借料等減額申請書書式(様式1~3号)【Word】
【記載例】
賃借料等減額申請書書式(様式1~3号)【PDF】
【事業活動報告書】
事業活動報告書【Excel】
【通知文】
「公益財団法人名古屋産業振興公社創業支援施設賃借料等減額申請書類の提出について」【PDF】
提出期限 令和7年2月21日(金) 17:00厳守
※該当する方には別途ご案内させていただきます。
入居者募集 令和6年12月審査スケジュール(メインルーム及び創業ルーム)
2024年10月1日(火)掲載
ナビ金山/白金の入居審査スケジュール(令和6年12月分)です。
空室状況はこちらでご確認ください。
スケジュール
| 事項 | 日程 | 備考 |
| 申込書類提出期限 | 11月21日(木) | 修正等いただく可能性があるため、申込書類についてはできる限り早めに提出をお願いします。 |
| 入居審査面接 | 12月5日(木)午前 場所:ナビ白金大会議室 (住所:名古屋市昭和区福江二丁目9番33号) |
外部有識者による15分程度の面接審査です。 主に、申請書に記載いただいた内容についてお聞きします。 |
| 入居審査結果通知 | 12月10日(火) | メールでご一報差し上げます。 |
| 入居手続き | 入居審査結果通知以降、随時 | |
| 入居 | 12月下旬以降 ※12月下旬入居希望の場合、入居審査結果通知後、速やかに必要書類をご用意いただく必要があります。 |
入居審査後、3カ月以内に入居いただく必要があります。 |
備考
- 申込後、当施設のインキュベーションマネージャーより事業計画等についてヒアリングをさせていただきます。(対面での面談、又はオンラインでの面談による)
- お申込いただいた方から、先着で入居希望する部屋を仮押さえすることが可能です。
申込書様式
ダウンロードはこちらから
→【入居前必要書類(入居審査)】に掲載しております。
申込書の提出方法
メールにてご提出ください。【提出先:nabi@nipc.or.jp】
必要な添付書類についても、PDFデータ等でご提出ください。確認後、原本提出が必要な書類をご郵送又はご持参いただきます。
募集要領
【問合先】
名古屋市昭和区福江二丁目9番33号
(公財)名古屋産業振興公社 新事業支援センター 創業支援施設課
<TEL> 052-883-8711 <FAX> 052-882-0566 <e-mail> nabi@nipc.or.jp
入居者募集 令和6年9月審査スケジュール(メインルーム及び創業ルーム)
2024年7月17日(水)掲載
ナビ金山/白金の入居審査スケジュール(令和6年9月分)が決まりました。
スケジュール
| 事項 | 日程 | 備考 |
| 申込書類提出期限 | 8月22日(木) | 修正等いただく可能性があるため、申込書類についてはできる限り早めに提出をお願いします。 |
| 入居審査面接 | 9月5日(木)午前 場所:ナビ白金大会議室 (住所:名古屋市昭和区福江二丁目9番33号) |
外部有識者による15分程度の面接審査です。 主に、申請書に記載いただいた内容についてお聞きします。 |
| 入居審査結果通知 | 9月11日(水) | メールでご一報差し上げます。 |
| 入居手続き | 入居審査結果通知以降、随時 | |
| 入居 | 9月下旬以降 ※9月下旬入居希望の場合、入居審査結果通知後、速やかに必要書類をご用意いただく必要があります。 |
入居審査後、3カ月以内に入居いただく必要があります。 |
備考
- 申込後、当施設のインキュベーションマネージャーより事業計画等についてヒアリングをさせていただきます。(対面での面談、又はオンラインでの面談による)
- お申込いただいた方から、先着で入居希望する部屋を仮押さえすることが可能です。
申込書様式
ダウンロードはこちらから
→【入居前必要書類(入居審査)】に掲載しております。
申込書の提出方法
メールにてご提出ください。【提出先:nabi@nipc.or.jp】
必要な添付書類についても、PDFデータ等でご提出ください。確認後、原本提出が必要な書類をご郵送又はご持参いただきます。
募集要領
【問合先】
名古屋市昭和区福江二丁目9番33号
(公財)名古屋産業振興公社 新事業支援センター 創業支援施設課
<TEL> 052-883-8711 <FAX> 052-882-0566 <e-mail> nabi@nipc.or.jp
入居者募集 令和6年6月審査スケジュール(メインルーム及び創業ルーム)
2024年3月28日(木)掲載
入居者募集に係り、メインルーム及び創業ルームの令和6年6月審査スケジュールが決定しましたのでお知らせします。
スケジュール
| 事項 | 日程 | 備考 |
| 申込書類提出期限 | 5月24日(金) | 修正等いただく可能性があるため、申込書類についてはできる限り早めに提出をお願いします。 |
| 入居審査面接 | 6月7日(金)午後 場所:ナビ白金大会議室 (住所:名古屋市昭和区福江二丁目9番33号) |
外部有識者による15分程度の面接審査です。 主に、申請書に記載いただいた内容についてお聞きします。 |
| 入居審査結果通知 | 6月13日(木) | メールでご一報差し上げます。 |
| 入居手続き | 入居審査結果通知以降、随時 | |
| 入居 | 7月上旬以降 ※7月上旬入居希望の場合、入居審査結果通知後、速やかに必要書類をご用意いただく必要があります。 |
入居審査後、3カ月以内に入居いただく必要があります。 |
備考
- 申込後、当施設のインキュベーションマネージャーより事業計画等についてヒアリングをさせていただきます。(対面での面談、又はオンラインでの面談による)
- お申込いただいた方から、先着で入居希望する部屋を仮押さえすることが可能です。
申込書様式
ダウンロードはこちらから
→【入居前必要書類(入居審査)】に掲載しております。
申込書の提出方法
メールにてご提出ください。【提出先:nabi@nipc.or.jp】
必要な添付書類についても、PDFデータ等でご提出ください。確認後、原本提出が必要な書類をご郵送又はご持参いただきます。
募集要領
【問合先】
名古屋市昭和区福江二丁目9番33号
(公財)名古屋産業振興公社 新事業支援センター 創業支援施設課
<TEL> 052-883-8711 <FAX> 052-882-0566 <e-mail> nabi@nipc.or.jp
令和5年度名古屋市工業技術グランプリ表彰のお知らせ
2024年2月20日(火)掲載
名古屋ビジネスインキュベータ白金の入居者様が、
令和5年度名古屋市工業技術グランプリで表彰されました!
【受賞企業及び表彰内容】
◎イー・バレイ株式会社さま 公益財団法人名古屋産業振興公社 理事長賞
森と未来を明るくする。小型・軽量枝打ちロボット 「eddy」
https://www.nipc.or.jp/kougyou/teikyo/pdf/r05/e-valley.pdf
◎株式会社JTGさま 奨励賞
「JTGムジンダー」(こんな設備を待っていた!) AIを用いた品質検査装置
https://www.nipc.or.jp/kougyou/teikyo/pdf/r05/jtg.pdf
おめでとうございます!
今回で、28回目を数える「名古屋市工業技術グランプリ」。
中小企業の皆様が開発した新技術・新製品を審査し、優れたものには、名古屋市長賞をはじめとする各賞が授与されます。
企業の皆様の発想と開発力を活かした自慢の技術・製品を広く知っていただく絶好の機会でもあります。
審査・選定方法は
審査に先立ち、各社に訪問し新技術・新製品の確認がされます。
主催者、外部有識者で構成する審査委員の選考で、応募事例についてプレゼンテーション及び質疑応答を行い、受賞者が選定されます。
名古屋ビジネスインキュベータは、起業家や新事業に挑戦する企業などに必要な支援を提供する施設です。
入居者様の開発した技術・製品が表彰されたことは、大変うれしく思います。
今後も、企業の成長を支援し、新しいビジネスを生み出す場として、多くの方々に利用されることを願っています。
「名古屋市工業技術グランプリ」については下記よりご確認ください。






















